Monday April 2026

হটলাইন

সেবা এবং ধাপ

নং শিরোনাম সেবার ধাপ কার্যকলাপ
  
প্রবাসীদের ছবিসহ ভোটার তালিকায় নিবন্ধন করা দেখুন
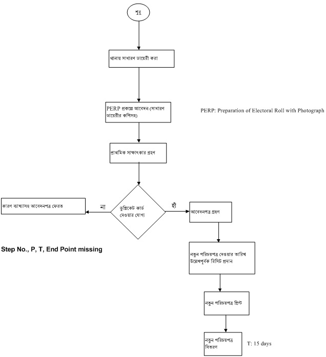
জাতীয় পরিচয়পত্র হারিয়ে গেলে ডুপ্লিকেট কার্ড পাওয়ার উপায় সম্পর্কে তথ্য দিয়ে সহায়তা করা দেখুন
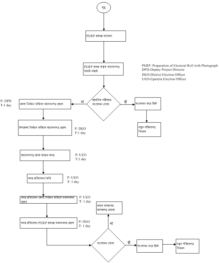
ছবিসহ ভোটার তালিকা ও জাতীয় পরিচয়পত্র সংশোধনের কাজে সহায়তা করা দেখুন
ছবিসহ ভোটার তালিকাভুক্ত ব্যক্তিদের জাতীয় পরিচয়পত্র প্রদান দেখুন
সারণী-৬ দেখুন
দেখছেন ১ থেকে ৫ পর্যন্ত, মোট ৫ এন্ট্রি

এক্সেসিবিলিটি

স্ক্রিন রিডার ডাউনলোড করুন